E-CLASS
網頁地圖
主頁
MY資訊
最新消息
四十周年校慶
校曆表
蒙恩照片庫
蒙恩影片頻道
友好連結
入學申請
內聯網 eClass
表格下載
學校概覽
學校簡介
學校歷史
校歌
法團校董會
校長的話
學校設施
學校位置及交通
本校刊物
聯絡本校
管理與組織
行政組織架構
教職員團隊
教師專業發展
計劃與報告
其他學校文件
學與教
課程發展 家課與評估
中文
英文
數學
常識
視覺藝術
音樂
體育
圖書
普通話
電腦
STEAM
校風與學生成長
宗教教育
訓育組簡介
輔導組簡介
校服與儀容
正向教育與成長課
成長的天空
學習支援
活動及學生表現
課外活動概況
體藝訓練
制服團隊
女童軍
幼童軍
交通安全隊
公益少年團
興趣小組
收費活動班
光榮榜(校內比賽)
光榮榜(校外比賽)
光榮榜(學業及品行獎)
升中派位概況
學校夥伴
堂校合作
家教會
家長義工隊
校友會
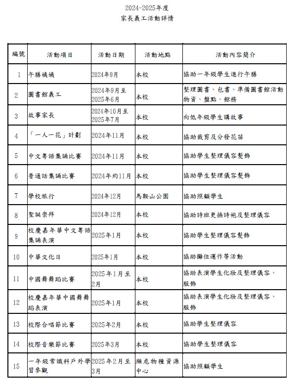
家長義工隊
首頁
>
學校夥伴
>
家長義工隊
家長義工隊活動詳情
一人一花
家長也敬師
中華文化日
元宵猜燈謎
課前量體溫
義工聯誼
故事家長
整理圖書
學校旅行
聖誕及復活節崇拜
畢業禮
午膳姨姨及午膳監察
數學活動
戶外學習
學校夥伴
堂校合作
家教會
家長義工隊
校友會
Top
Top